
学习时间:2020年
学习地点:深圳
邀请对象:董事长、总经理等高管;人力资源、企业文化、物业管理负责人
碧桂园简介
碧桂园是中国新型城镇化的身体力行者,是为全世界创造美好生活产品的高科技综合性企业,20多年来,作为中国新型城镇化的身体力行者,他们以工匠精神反复推敲房子的安全、健康、美观、经济、适用和耐久,迄今已为超过1200个城镇带来现代化的城市面貌,有超过160万户业主选择在碧桂园安居乐业。2020年3月,碧桂园荣登“2020中国房地产卓越100榜”TOP1,同时还荣获:“2020中国上市房企盈利能力TOP10”第1名。作为一家自 2007 年就已在香港上市的恒生指数成分股公司、《财富》世界 500 强企业,碧桂园在 2019 年的纳税额已达 702 亿元人民币。
向碧桂园学什么?
1、 碧桂园的企业文化基因
碧桂园的企业文化核心是:希望社会因我们的存在而变得更美好!其价值观为做有良心、有社会责任感的阳光企业;在其发展的26年间,碧桂园从偏居一隅的乡镇企业到中国房企的龙头老大,依靠的不仅仅是强大的实力,更是因为碧桂园的企业文化。这种企业文化的传承,正是碧桂园成功的秘诀。
2、 碧桂园的智慧社区服务
在2019中国房地产业战略峰会上,碧桂园服务“智能社区AI全栈解决方案”作为“双标”产品线被正式发布,其创新的智能社区建设思路引发行业关注。碧桂园服务所打造的云-边-端AI全栈解决方案正是顺应行业发展趋势,利用人工智能和物联网的深度融合,将物业服务场景智能化,并下放至边缘端,应用范围已覆盖前台、后台、决策、运营这四类近30个场景。
3、 碧桂园的人才培养体系
随着科技的发展、时代的进步,碧桂园将人才视为企业提升竞争力的关键。在发展的道路上,碧桂园始终思考三个问题:如何解决发现过程中的人才短缺、如何实现新加入经理人的“碧桂园化”以及如何有效激励员工,成就事业平台。碧桂园建设了一整套覆盖各层级、各专业条线的人才培养体系,通过涅槃计划、领翔计划和“未来领袖”计划等,持续打造区域总裁、区域执行总裁、执行副总裁、项目总经理、未来领袖和超级“碧业生”等六支人才队伍。其中未来领袖都是博士,他们的人才选拔率26/1,已有1122名博士在职,产生了16名区域总裁。超级“碧业生”已到岗1025人,硕士占比80%,学生会主席、副主席占比40%。
项目收益
01 |观现场:走进碧桂园企业文化展厅感受碧桂园绿林环绕中的文化传承和愿景。
02 |找感悟:走进碧桂园楼盘项目,体验碧桂园的智慧社区服务,了解他们的智慧物业的服务中的品质与效率。
03 |面对面:与碧桂园高管面对面,了解碧桂园通过涅槃计划、领翔计划和“未来领袖”计划打造其人才体系。
04 |互切磋:优秀同行全程相伴,可以相互交流各自在自身管理实践中的经验与教训。
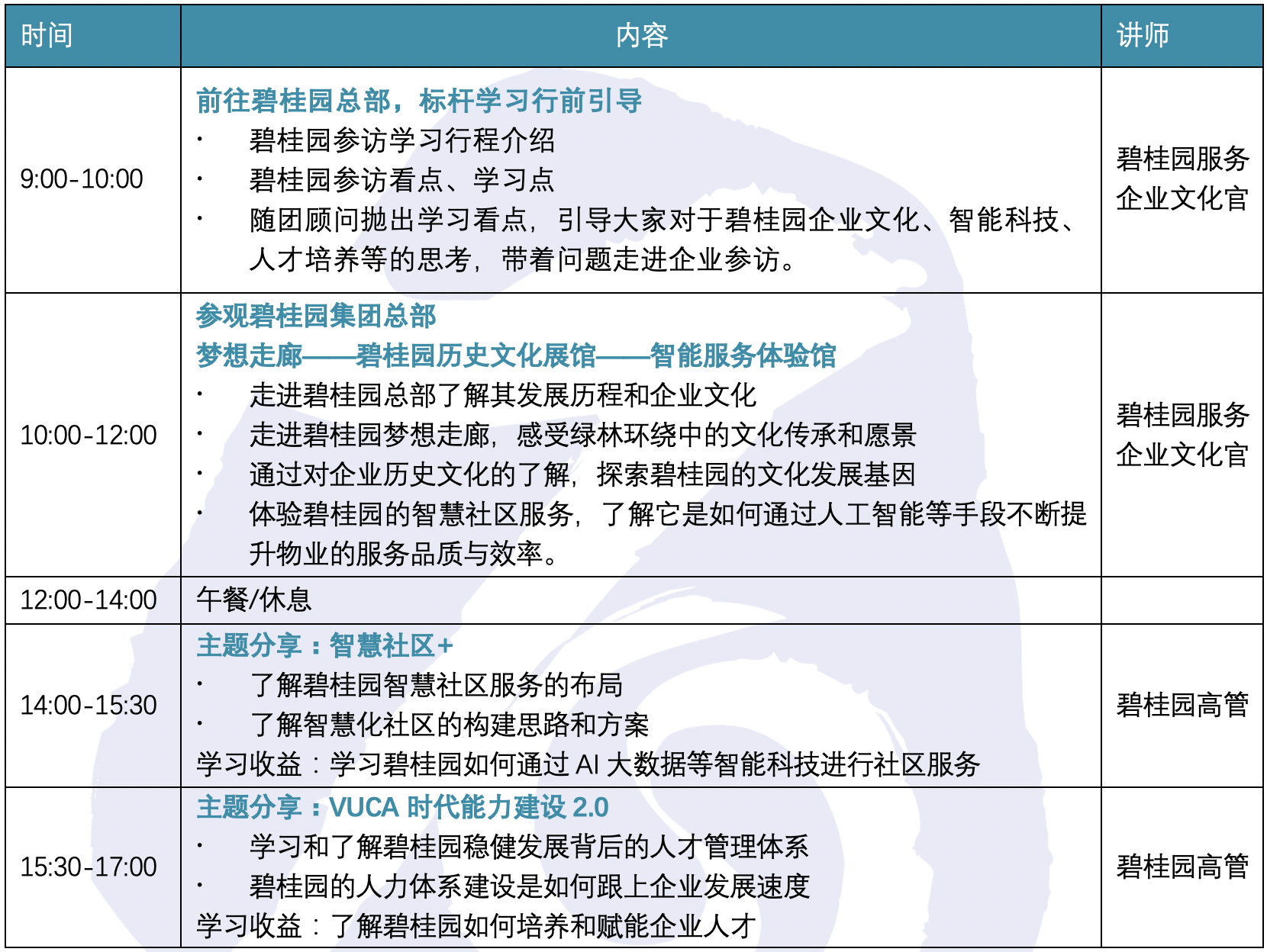
行程安排

教学信息
教学模式:考察参观+交流互动+疑难问答
考察地点:深圳
费用包含:参观费、培训费、会议室费用、学习用车、发票、午餐